WilliamHill中文官方网站
首页
气胀轴
安全夹头
伺服纠偏系统
产品中心
气胀轴
安全夹头
伺服纠偏系统
收放卷控制设备
橡胶弯辊/铝导辊
口罩机设备专用配件
应用案例
工程案例
客户案例
技术资讯
天机动态
技术百科
技术问答
WilliamHill中文官方网站
企业简介
资质证明
联系我们
联系方式
在线留言
服务热线:
076985723598
业务专线:
189-2540-2950
首页
>
产品中心
>
收放卷控制设备
>
张力控制器
气胀轴
安全夹头
伺服纠偏系统
收放卷控制设备
橡胶弯辊/铝导辊
口罩机设备专用配件
TCM228微型手动张力控制器
类别:张力控制器
概述
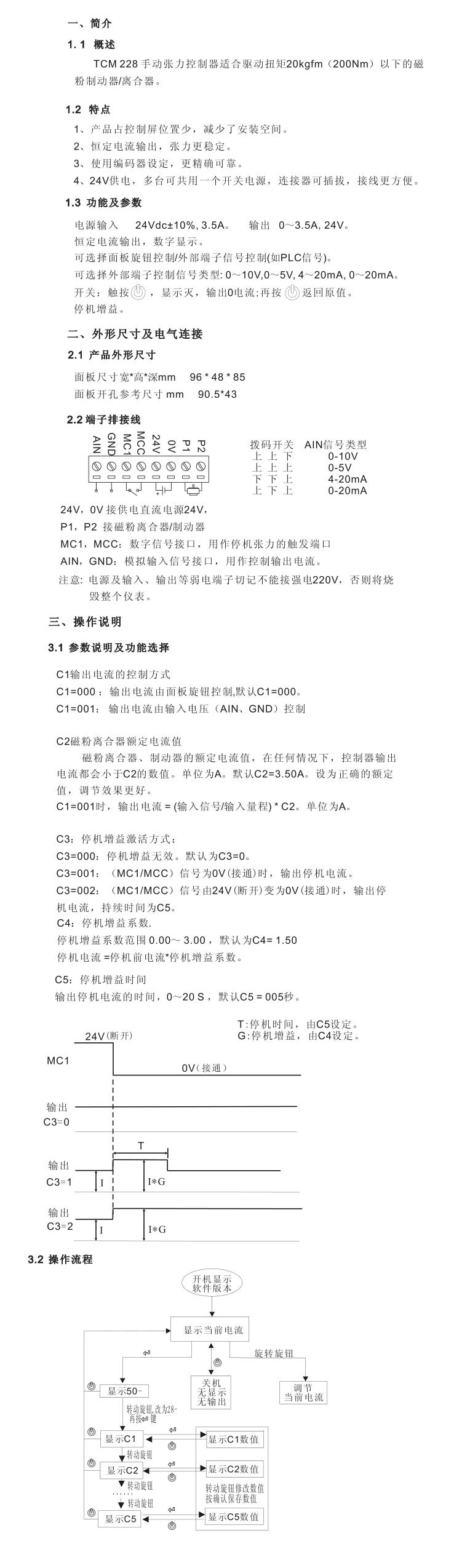
1、概述TCM228微型手动张力控制器适合驱动扭矩20kgm以下的磁粉制动器/离合器,典型应用在电子材料贴合机或贴膜机、贴标机及印刷机排废张力控制上。
在线咨询
业务专线:
189-2540-2950
产品介绍
参数
同系列产品
1、概述:
TCM228微型手动张力控制器
适合驱动扭矩20kgm以下的磁粉制动器/离合器,典型应用在电子材料贴合机或贴膜机、贴标机及印刷机排废张力控制上。
2、特点
1、产品占控制屏位置少,减少了安装空间。
2、恒定电流输出,张力更稳定。
3、电位器改为使用编码器设定,更精确可靠。
4、24V供电,多台可共用一个开关电源,连接器可插拔,接线更方便。
5、 开关:触按旋钮后放开,显示灭,输出0电流。再按旋钮后放开返回原值。
3、TCM228微型手动张力控制器功能及参数
电源输入 DC 24V
恒定电流输出, 0~3.00 A 旋钮调节、数字显示
短路保护、过载保护
二、TCM228微型手动张力控制器外形尺寸及电气连接
1、产品外形尺寸
面板尺寸宽*高*深mm 96 * 48 * 85
面板开孔参考尺寸 mm 90.5*43
2、
端子排接线:
连接器旁,可见接线标注如下:Vin,GND,P+,P-
其中,( Vin,GND )接直流电源24V, ( P+,P- ) 接磁粉离合器
同系列产品
TCM228微型手动张力控制器
TCM223微型手调张力控制器经济型
KTC002手动张力控制器
TCM226小型手动张力控制器小体积
ST-9400智能张力控制器
ST6400全自动张力控制器
友情链接(换友链加2355834890)
科尔奇消防充气泵
布氏硬度压痕测量仪
双铝包装机
ge超声波测厚仪
200kV/2mA直流高压发生器
金刚石压头
超低温循环冷却器
氟塑料
机床激光干涉仪
球磨机厂家
土壤气体采样器
靶式质量流量计
10kva/50kv交流高压试验变压器
CNC加工厂
氧化镁
压球机
拉伸缠绕膜
破碎机
硬质合金旋转锉
碳硫分析仪
逃生管
加热板
安全卡盘安全夹头厂家
气涨轴气胀轴厂家
在线客服
选型报价
技术支持
联系我们
在线QQ
服务热线
189-2540-2950